O4:ข้อมูลคณะกรรมการตรวจสอบเเละติดตามการบริหารงานตำรวจ(กต.ตร)ของสถานีตำรวจ

คำสั่งคณะกรรมการตรวจสอบเเละติดตามการบริหารงานตำรวจจังหวัดสุรินทร์ ที่ ๐๔/๒๕๖๘

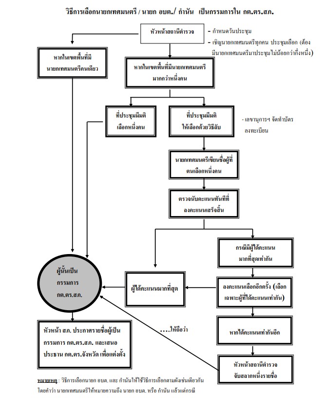
คำสั่งคณะกรรมการตรวจสอบและติดตามการบริห

อำนาจหน้าที่ของคณะกรรมการตรวจสอบและติดตามการบริหารงานตำรวจ (กต.ตร.) ของสถานีตำรวจ ที่ ก.ต.ช. กำหนดไว้ มีดังต่อไปนี้

  1. รับแนวทางและนโยบายการพัฒนาและการบริหารงานตำรวจ  จากคณะกรรมการนโยบายตำรวจแห่งชาติ (ก.ต.ช.) ไปปฏิบัติเพื่อให้เกิดผล    ตามนโยบาย
  2. ให้คำปรึกษาและเสนอแนะการปฏิบัติงานของสถานีตำรวจให้เป็นไปตามนโยบายของคณะกรรมการนโยบายตำรวจแห่งชาติ (ก.ต.ช.)
  3. ส่งเสริมให้มีการพัฒนาประสิทธิภาพการปฏิบัติงานของข้าราชการตำรวจและการบริหารงานตำรวจ
  4. ตรวจสอบ ติดตาม และประเมินผลการปฏิบัติงานของข้าราชการตำรวจในสถานีตำรวจให้เป็นไปตามนโยบายของคณะกรรมการนโยบายตำรวจแห่งชาติ (ก.ต.ช.)
  5. รับคำร้องเรียนของประชาชนเกี่ยวกับการปฏิบัติงานของข้าราชการตำรวจในสถานีตำรวจ และดำเนินการให้เป็นไปตามระเบียบคณะกรรมการนโยบายตำรวจแห่งชาติ (ก.ต.ช.) ว่าด้วยการรับคำร้องเรียนของประชาชนเกี่ยวกับ   การปฏิบัติหน้าที่ของข้าราชการตำรวจ
  6. ให้ข้อมูลข่าวสารและเสนอปัญหาความเดือดร้อนและความต้องการของประชาชนในเขตพื้นที่
  7. ให้คำแนะนำและช่วยเหลือสนับสนุนการประชาสัมพันธ์งานของ   สถานีตำรวจ
  8. แต่งตั้งคณะอนุกรรมการ คณะทำงาน หรือที่ปรึกษา เพื่อดำเนินการ  อย่างใดอย่างหนึ่ง ตามที่ กต.ตร.สน./สภ. มอบหมาย
  9. รายงานผลการปฏิบัติงานให้คณะกรรมการนโยบายตำรวจแห่งชาติ   (ก.ต.ช.) ทราบ ตามที่คณะกรรมการนโยบายตำรวจแห่งชาติ (ก.ต.ช.) กำหนด
  10. อำนาจหน้าที่อื่นตามที่คณะกรรมการนโยบายตำรวจแห่งชาติ (ก.ต.ช.) มอบหมาย
  11.  

ผลการดำเนินงานของคณะกรรมการตรวจสอบเเละติดตามการบริหารงานตำรวจ(กต.ตร.)ของสถานีตำรวจภูธรปราสาท ในรอบ 6 เดือนเเรก ของปีงบประมาณ พ.ศ.2568 (ตุลาตม 2567-มีนาคม 2568)